欢迎进入云视互联官方网站!
网站首页
信息发布
行业动态
公司新闻
产品推荐
热销产品
保险知识
基础知识
投保攻略
保险理赔
产品方案
云平台
关于我们
联系我们
信息发布
行业动态
公司新闻
产品推荐
热销产品
保险知识
基础知识
投保攻略
保险理赔
产品方案
云平台
关于我们
联系我们
保险知识
保险知识
基础知识
>
投保攻略
>
保险理赔
>
投保攻略
您的位置:
首页
>>
保险知识
>>
投保攻略
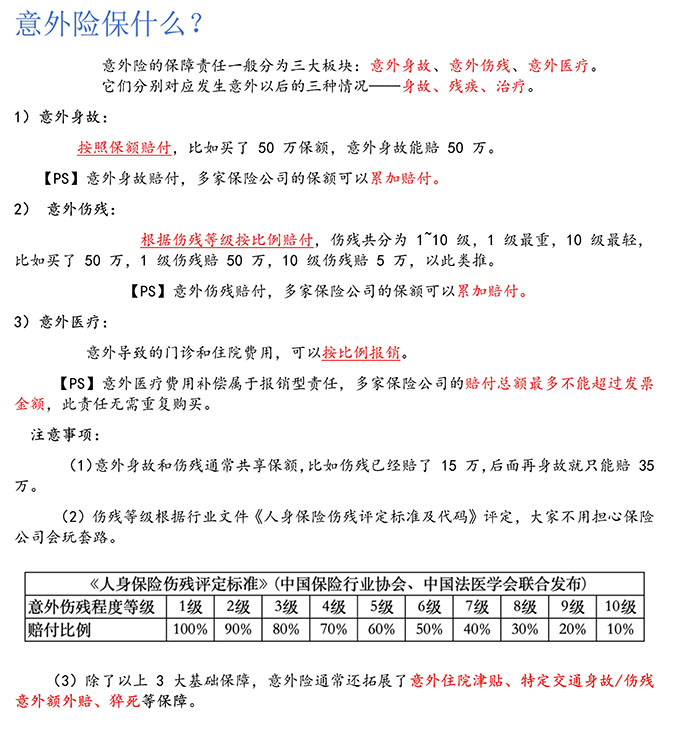
别等意外发生才后悔没买这份保险!
2026-01-18
4527
返回列表
上一篇:
广东省内船舶一切险综合保障方案
下一篇:
雇主责任险:从入门到防坑全指南
信息发布
产品推荐
保险知识
产品方案
关于我们
联系我们
广州云视互联网有限公司
邮箱:admin@yunshihulian.com
地址:广州市黄埔区光谱中路11号3栋307
Copyright © 2022 广州云视互联网有限公司 版权所有
粤ICP备2022102970号-1